人们在向前运动时,眼中的物体会向周边做放射性运动,形成一个光流场。自身运动产生的光流场是人类在运动过程中空间定向的重要线索。对于高速飞行中的飞行员来说,光流场是最直观的空间定向的线索,根据光流场准确地感受自身运动与周围物体的运动是飞行员十分重要的技能。

Picture from Niehorster, Cheng, & Li, 2010
人类对光流信息的加工主要依赖于对其组成成分运动信息的感知。上海纽约大学李黎教授团队以往的研究显示,人类不仅利用运动信息,同时也利用形状信息进行自身运动的空间定位。永利yl23411蒯曙光研究员和上海纽约大学李黎教授的研究团队最近在线发表于Journal of Neuroscience(IF=6.074) 的研究通过一系列功能性磁共振实验,探究了大脑是如何对运动方向和形状信息进行整合完成空间定向的。

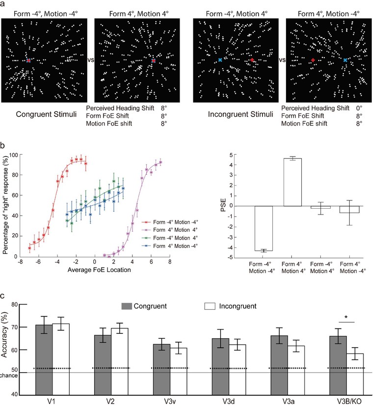
该研究使用成对散点的整体发散运动模拟人向前移动的过程,在移动过程中,点通过放射性运动形成运动发散中心(红色十字),每一对点连线的朝向形成形状发散中心(蓝色中心)。研究首先分析了大脑对不同位置形状发散中心的反应,发现初级视皮层(V1 和V2)和高级视皮层(V3v, V3d, V3a和V3B/KO)对形状发散中心的进行了编码。

能够区分不同形状发散中心的脑区
那么在这些脑区中哪些可以完成形状和运动信息的整合呢?研究者进一步比较了在形状和运动发散中心一致或者不一致的情况下,不同脑区反应的差别。结果表明,脑区V3B/KO对于一致组的条件比不一致组的条件区分得更好,说明该区域负责整合形状和运动发散中心以形成整体的对自身运动的判别。

各个脑区对一致/不一致的两种条件的区分能力
研究后续先使用了计算模型对脑区整合运动和形状信息的能力进行了模拟和对比,又分别使用打散运动和形状中心的刺激重复了实验,从两个角度确认了在自身运动方向的知觉过程中V3B/KO脑区确实扮演着重要的角色。
文章通讯作者为蒯曙光研究员和李黎教授,文章的主要研究工作由上海纽约大学的山周魁东和陈静,永利yl23411硕士研究生许哲鑫和李佳镁共同完成。
该研究得到了国家自然科学基金项目(31741061和31771209),永利yl23411教育学高峰团队建设项目,上海市科学技术委员会基础研究项目(19JC1410101,15DZ2270400和17ZR1420100,和),中国教育部(ECNU 111 Project, Base B1601)和NYU-ECNU联合研究中心和的支持。
————————————
论文信息:
Kuai, S., Z. Shan, J. Chen, Z. Xu, J. Li, D. T. Field, and L. Li, 2019, Integration of motion and form cues for the perception of self-motion in the human brain: The Journal of Neuroscience, p. 3225-18.
