空间距离和注视角度对团体创造性交流及多脑网络的影响
交流,将个体凝聚为团体,从而完成个体所不能及的任务。影响交流的因素有许多,以共同语言为基础,个体的语音语调、遣词造句等影响着交流对象对信息的接收。此外,一些非言语要素,如交流者之间的空间距离、注视的角度等,也发挥着重要作用。前人研究发现,在群体交流过程中,更近的空间距离可能被认知为更亲密的人际关系,更直接的注视角度可能被认知为更真诚、更尊重。例如,Shin等人(2019)将50名男性随机分入近距离(80cm)与远距离(150cm)两组,每名被试均与一名女性假被试进行互动(相互读一篇戏剧摘录,轮流一人读一段),而后要求男被试评估对女性假被试的喜爱程度及互动的愉快程度。结果显示,在单身男性中,近距离显著增强了其对异性的喜爱程度。段锦云等人(2019)发现,与斜视相比,直视他人的双眼能提高他人给出建议、给予帮助的意愿。简言之,接近的空间距离与直接的注视角度可作为积极的社交信号促进人际交流。然而,已有研究多为行为学研究,未探究非言语要素影响人际交流的脑间神经互动机制,且未采用系统的、可量化的人际交流任务。
近日,永利yl23411郝宁教授团队采用基于近红外功能成像的超扫描技术,探索了空间距离、注视角度等非言语要素对创造性交流的影响及效应背后的脑间神经互动机制。研究包括两个实验。实验一中,108被试组成54个两人小队,随机分入远距离组与近距离组,每组各27队。实验二中,110被试组成55个两人小队,随机分入直视组与侧视组,直视组27队,侧视组28队。每组被试均需通过言语交流完成创造性观念生成任务(非常规用途任务)与作为对照任务的记忆提取任务(物体特征任务)。实验过程中,使用近红外功能成像设备同时记录两名被试前额叶与右侧颞顶联合区的脑活动水平。通过比较远/近距离组,及直视/侧视组在行为表现、脑间神经耦合水平(IBS)和多脑网络参数上的差异,探索空间距离与注视角度对创造性交流效果的影响及其背后的脑间神经互动机制。

图1. 实验场景与数据分析流程等
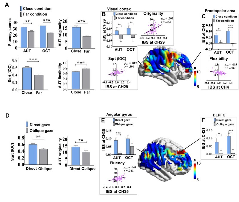
实验一结果发现,近距离两人组完成创造性任务的流畅性(提出观点的数量)和新颖性(提出观点的稀缺性)显著高于远距离两人组,且前者在交流过程中表现出更强的合作性(更高水平的角色采择)。近红外超扫描结果发现,与远距离组相比,近距离组的成员在额极区域和视觉皮层上表现出更高的IBS,且脑间神经网络的效率更高,最短路径更短,脑间网络更稠密(见图2和图3)。实验二结果发现,比之侧视组,直视组完成创造力任务的新颖性得分更高,且在交流过程中表现出更强的合作性。近红外超扫描结果发现,直视组成员在背外侧前额叶和角回区域表现出更高的IBS,且脑间神经网络的效率更高,脑间网络更稠密(见图2和图4)。接近的空间距离可能被认知为更亲密的人际关系,而直视传递着友好、亲密的信号,当人们认为某人是重要的或有趣的,会自然地直视他(她),当人们被直视时,也会感到被注意、被重视、被尊重。因此,近距离组及直视组的两人间表现出更高的合作性,对彼此的观点给予更多的关注,更多地借鉴和参考对方观点,从而促进了团体创造力表现。

图2. 行为结果、IBS结果及两者间的相关

图3. 远/近距离组多脑网络差异及与行为指标的相关

图4. 直视/侧视组多脑网络差异及与行为指标的相关
本研究发现证实了空间距离和注视角度对创造性言语交流的影响,初步揭示了效应背后的脑间神经互动机制,为进一步探索非言语要素对人际交流的影响提供了一个新的、可量化的神经实验范式。实践意义方面,本研究发现也为提升团体创造性交流的效率,增进团体创造性表现提供了有益的启发。
本研究已于2022年8月9日在线发表在国际高水平学术期刊NeuroImage上。永利yl23411博士生王欣悦、博士后卢克龙为共同第一作者,博士生何映遥、博士高桢妮参与了研究,通讯作者为郝宁教授。本研究得到了国家自然科学基金(31971002)的支持。

近年来,郝宁教授团队利用近红外成像技术,对团体创造活动的脑-脑间神经互动基础、具身隐喻影响个体创造力的神经基础等多个主题进行了探讨。多项成果发表于NeuroImage, Cerebral Cortex等国际高水平杂志上。
论文信息(#共同一作, *通讯作者):
Wang, X.#, Lu, K.#, He, Y., Gao, Z., & Hao, N. * (2022). Close spatial distance and direct gaze bring better communication outcomes and more intertwined neural networks. NeuroImage, 261:119515.
相关论文信息:
1. Lu, K.#, Gao, Z. #, Wang, X. #, Qiao, X., He, Y., Zhang, Y., & Hao, N.* (2022). The hyper-brain neural couplings distinguishing high-creative group dynamics: An fNIRS hyperscanning study. Cerebral Cortex. online published. https://doi.org/10.1093/cercor/bhac161.
2. Lu, K. #, Qiao, X. #, Yun, Q., & Hao, N. * (2021). Educational diversity and group creativity: Evidence from fNIRS hyperscaning. NeuroImage, 243: 118564.
3. Lu, K. #, Yu, T. #, & Hao, N. * (2020). Creating while taking turns, the choice to unlocking group creative potential. NeuroImage, 219: 117025.
4. Wang, X. #, He, Y. #, Lu, K., Deng, C., Qiao, X., & Hao, N. * (2019). How does the embodied metaphor affect creative thinking? NeuroImage, 202: 116114.
5. Lu, K. #, Xue, H. #, Nozawa, T., & Hao, N. * (2019). Cooperation makes a group be more creative. Cerebral Cortex, 29, 3457-3470.
6. Xue, H. #, Lu, K. #, & Hao, N. * (2018). Cooperation makes two less-creative individuals turn into a highly-creative pair. NeuroImage, 172, 527-537.
撰文:王欣悦
