猕猴也有精细的元认知系统!前额叶对于猕猴的内省能力有重要意义
认知是对客观世界的反应,而元认知,则是一种客体对自我认知的监控、评价、反省,是自我意识(self-consciousness)的一种直接体现。
人类的元认知与认知高度分离,并且还可能是跨领域特异化的,即知觉的元认知与记忆的元认知互相独立。记忆的元认知是指人对自我记忆过程的认知和评价,比如,学习完新知识后评估自己是否能记住这些知识从而决定之后的复习策略。知觉的元认知,即人对自我感知过程的认知和评价,比如,开车时评估是否清晰地看见前方的物体从而决定驾驶速度。然而,猕猴与人类同为灵长类谱系,是否也存在这种精细的自省能力,这种自知之明呢?
近日,永利yl23411兼职副教授、昆山杜克大学认知神经科学研究员郭思齐博士及其合作者团队在Nature旗下2018年新刊Communications Biology(2年影响因子6.548)发表了题为“Time-sensitive prefrontal involvement in associating confidence with task performance illustrates metacognitive introspection in monkeys”的研究成果,该研究团队使用时间赌注范式,发现了猕猴的元认知领域特异性,并结合经颅磁刺激(TMS)发现了前额叶对猕猴元认知的重要作用,揭示了猕猴复杂的元认知系统。

元认知的模型计算往往需要结合自信力的报告。人类的自信程度往往可以通过主观自信报告的方式直接衡量,而动物受限于其语言能力,很难通过自信报告的方式获得其自信程度。本研究从小鼠的范式中获得灵感,以等待时间作为自信力的衡量标准,让猕猴表达愿意为自己的判断等待多久,从而衡量其自信程度。研究人员使用分辨率差异判断作为基本的知觉任务(见图1b)。猕猴经过一阶任务(记忆/知觉)判断后,需将手放置在选择的图片上以启动等待过程,期间不能松手,直至达到标定等待时间(required WT)后,才能获得奖励。通过这种决策后的时间赌注范式评估猕猴的自信力表达,可以帮助研究者完成对难以报告自信的非人灵长类动物自信程度的衡量。本实验中,研究人员一共测试了四只猕猴的元认知能力(Uranus和Neptune参与TMS实验;Mars,Saturn,Uranus和Neptune参与了双领域对比实验),并通过分层贝叶斯meta-d'模型、不同时间窗的TMS单脉冲对比与双领域任务对比等研究手段展开分析。

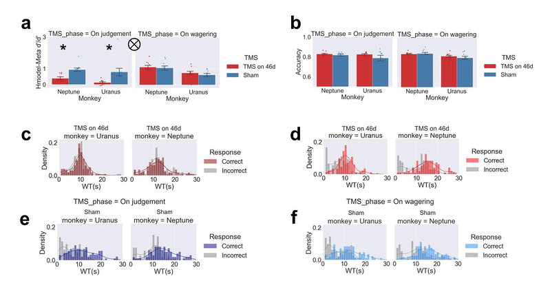
图1. 实验范式。实验设计与时间表,猕猴Uranus与Neptune分别接受10天控制测试和10天TMS测试(a)。实验范式:每个试次包括一个开始(蓝色)提示,一个1~6s的延迟,以及两张同时呈现的图片。猕猴需要通过把手放在触摸屏上来选择分辨率较低(或分辨率较高,在猕猴之间条件平衡)的图片。当猕猴把手放在图片上后,即开始等待过程。猕猴对知觉判断的信心是通过等待时间来衡量的;简单来说,对于高自信判断,猕猴通过较长的等待时间来表达,反之低自信则通过较短的等待时间表达。TMS测试实验共有两种实验条件:决策前TMS(TMS on judgement)与决策后TMS(TMS on wagering)。在每个试次中,猕猴会在图片刺激呈现后(决策前阶段)或在做出知觉判断后(决策后阶段)100毫秒受到一个TMS单脉冲刺激(b)。频率分布图展示了每个试次预分配的所需等待时间分布和实际的等待时间分布。表格描述了低自信程度(未达到足够等待时间)和高自信程度试次(达到足够等待时间)的分类(c)。上图:TMS刺激的位置如绿色箭头所示。下图:绿色区域表示猕猴大脑渲染图上的BA46d;红色圆盘表示目标区域(d)。
大量在人类被试上进行的研究认为前额叶支持了元认知的表达,而元认知在猕猴脑中如何被处理却鲜有研究。本研究的TMS实验中,研究人员通过在决策前或决策后向背外侧前额叶46d施加单脉冲经颅磁刺激,揭示了前额叶在猕猴元认知计算中所扮演的角色。TMS实验结果发现,在决策前的单脉冲会导致猕猴元知觉的能力受损(图2a),但不会导致知觉的能力的变化(图2b),而决策后的单脉冲不会对元认知及认知能力产生影响。类似结果同样在等待时间的分布上得到验证(图2c-f)。这些结果可以证明在猕猴上,也存在有高度时间敏感性的元认知计算。
本实验结果指出Brodmann区域46d(BA46d)在元认知的计算中起到的关键作用,而且这种元认知的计算是具有高度时间敏感性的。通过在元知觉行为任务中不同阶段对前额叶中子区域46d进行经颅磁单脉冲刺激,确认了猕猴的元认知信息处理具有不同阶段,而46d仅仅参与早期的元认知处理,该结果也预示着猕猴可能存在更为复杂的元认知计算系统及脑神经活动过程。

图2.决策前的TMS脉冲干扰了猕猴的元知觉判断和下注时间(WT)对正确与否的追踪能力。在决策前的TMS脉冲条件下,猕猴出现了元认知效率受损,而决策后阶段则未受损(a)。施加于BA46d的TMS脉冲不影响任务表现(b)。正确和错误试次下等待时间的分布差异。在决策前TMS脉冲条件下,正确与错误试次的分布无差异,而决策后TMS脉冲和控制测试下,可以观察到正确与错误试次具有明显的分布差异(c-f)。
大量证据表明,人类的元认知可能是跨领域特异化的,比如知觉的元认知与记忆的元认知互相独立。但是,无论是行为层面上还是神经层面上,从未有研究在动物上验证过这种元认知的特异化。
为此,研究人员另外建立了时间顺序判断任务作为测试记忆的范式。范式的结构与知觉任务相似,每个试次以一个红色方块(触摸方块开始观看视频)开始,紧接着播放一个4s短视频(两段2s的短视频拼接而来),随后进入一个随机的延迟时间(1 – 6s),最后呈现一个选择阶段(包含了两个刺激,分别为两张来自两段短视频的图片)。研究人员开展了40天的双领域对比实验(20天的记忆任务实验与20天的知觉任务实验),用于测试猕猴元记忆和元知觉的能力。分析的方法同样为分层贝叶斯meta-d' 模型,并据此计算了领域相似性指标DGI(domain-generality index)(图3c&d)。结果显示,元知觉与元记忆并不存在相关性(图3b),而且四只猕猴均具有远高于随机水平(通过随机洗牌验证)的元认知领域特异性(图3e)。这一结果揭示了猕猴与人类一样,拥有的元认知能力是具有高度领域特异性。

图3. 猕猴显示了元认知的领域特异性。知觉和记忆领域的任务表现(决策正确率)呈现相关性(a)。两领域的元认知效率则没有相关性(b)。领域特异性指标(DGI)量化了他们在每个领域的元认知效率得分之间的相似性。DGI分数越高,表明跨领域的元认知相似性越低。较暗的颜色表示跨域的元认知普遍性较低,红色区域表示模拟的DGI值。热力图中显示了四只猕猴(c)和每只猕猴(d)的每日的领域相似性指标(DGI)。每只猕猴的元认知领域特异性均高于随机水平(e)。
综上,本研究发现Brodmann区域46d(BA46d)在支持独立于任务表现的元认知上发挥了关键作用;同时该区域在元计算中的关键作用是时间敏感的。此外,本研究认为,猕猴的元认知在记忆和感知决策方面具有高度的领域特异性。这些发现为研究者理解灵长类谱系内的元认知内省提供了启示。而且,随着人类与猕猴元认知能力的相似性逐渐被发现,研究人员也可以更多地从进化的角度去理解自省。
永利yl23411博士后蔡禹甸博士为论文的第一作者,永利yl23411硕士毕业生靳志勇、翟晨曦,永利yl23411研究员王惠敏博士,上海市精神卫生中心脑电生理研究室主任王继军博士参与了该研究;上海市精神卫生中心研究员唐莺莹博士,永利yl23411兼职副教授、昆山杜克大学认知神经科学研究员郭思齐博士为共同通讯作者。本研究得到了上海市科技委员会基金(201409002800)、国家自然科学基金(32071060)等基金项目的支持。
论文信息:
Cai,Y., Jin, Z., Zhai, C., Wang, H., Wang, J., Tang,Y.*, Kwok, S.C*.(2022).Time-sensitive prefrontal involvement in associating confidence with task performance illustrates metacognitive introspection in monkeys. Communications Biology. 5, 799 (2022). doi:10.1038/s42003-022-03762-6.
撰文:蔡禹甸 靳志勇
